客户服务中心

您可以直接拨打我们的客户服务热线或者把您的意见发送至我们的邮箱

010-82684401

mingdedata@163.com

北京市昌平区宏福国际创新中心A座4030室

当前位置:企业新闻
电子档案管理系之统整理要求

常说到纸质版的档案的整理要求,你是否知道电子档案管理系统也有一定的要求,依据GB/T 39784-2021《电子档案管理系统通用功能要求》,今天先介绍关于电子档案的整理要求如下:

1.电子档案组织

系统应具备电子档案的聚合、分类与排序等功能,支持分类与排序的调整。如表给出具体要求。

 92.png

2.电子档案编目

系统应具备电子档案的著录、标引等功能,形成电子档案目录,并与电子档案相关联。 具体要求如表。

 93.png

3.电子档案格式转换

系统应具备将电子档案转换为符合国家长期保存和利用要求格式的功能。 具体要求如表。

 94.png

4.电子档案关联

系统应具备维护电子档案各组成部分及相关数据之间、电子档案与电子档案之间的关联功能。 具体要求如表。

 95.png

5.电子档案入库

系统应具备电子档案入库功能,并保存入库处理过程记录。具体要求如表。

 96.png

6. 备份与恢复

系统应具备对电子档案及其目录数据进行备份与恢复功能,设置备份与恢复策略,制作备份数据对备份数据和介质进行登记、检测与管理,使用备份数据进行恢复处理,记录备份恢复过程信息。

 97.png

 7.电子档案监控

系统应具备对电子档案存储状况的监控和警告功能,对存储介质不稳定、存储空间不足、电子档案非授权访问和系统响应超时等情况发出警告,跟踪和记录警告事项处理过程。出具体要求如表。

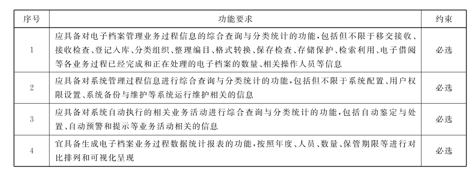
 98.png

8.业务过程统计

系统应具备对一定时间期限内的电子档案的接收、整理、保存、鉴定、利用等关键业务过程工作情况进行统计的功能。

 99.png

档案管理系统的要求不只是有简单的整理,同时还有总体系统功能方面要求、档案接收、档案保存、档案利用、档案统计、处置管理等也要一点的规范要求,如果对你有所帮助建议先行收藏。

 


文章内容整理与档案局官网如有侵权请联系随时进行删除。原文链接如https://openstd.samr.gov.cn/bzgk/gb/newGbInfo?hcno=4FACC0EF274CE01C8C315515398DF5A6